登录
注册
首页
公司简介
设计类
咨询类
行业动态
项目动态
社会招聘
我要发布
联系我们
环保类
地质类
公示公告
项目成果
校园招聘
在线咨询
登录
登陆
忘记密码
立即注册
注册
手机号
验证码
短信验证码
获取验证码
密码
确认密码
注册
已有账号,去
登录
Notice of publicity
公示公告
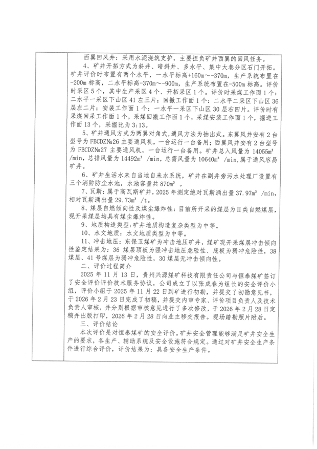
煤矿安全评价检测检验机构工作报告单【黑龙江龙煤双鸭山矿业有限责任公司东保卫煤矿安全现状评价】
发布时间:2026-04-13
信息来源:贵州兴源煤矿科技有限责任公司
附件:
返回上一页
相关推荐
贵州钰祥矿业集团投资有限公司金沙县安洛乡兴安煤矿安全现状评价网上公开信息表
煤矿安全评价检测检验机构工作报告单【贵州钰带矿业有限公司务川县泥高镇玉带煤矿安全验收评价报告】
煤矿检测检验机构工作报告单【贵州省黔南州福泉市哈麻冲煤业有限公司地松镇哈麻冲煤矿设备检测】
水城县阿戛乡大树脚煤矿安全现状评价网上公开信息表